近些年,我国航空航天的发展,从“望尘莫及”到“望其项背”,再到与世界强国同台竞技,实现了跨越式发展。新质生产力也逐渐成为推动我国经济发展的新引擎,在仓储物流领域,AGV无人搬运设备就属于新质生产力的代表之一。
目前,市场上应用广泛的AGV导航方式主要有电磁导航、磁条导航、二维码导航、激光导航、视觉导航等,而在航空航天领域运用较早的是激光导航方式,其根因主要是生产线多为保密车间,尽可能降低对现场环境改造以及后期维护、辅材更换的频次,激光导引最大的优点是定位精确,技术先进,地面无需其他定位设施,行驶路径可灵活多变,能够适合多种现场环境。寻迹智行助力某航天动力研究所内部物流智能化、无人化水平提升。
客户需求
AMR小车需与现场设备对接:产线PLC、立库、缓存台、刀具工位点、五轴线、自动门等;
保密生产车间,现场不允许使用相机设备、不可新增反光柱等辅材;网络设备不可新设,仅允许延用原有设备;
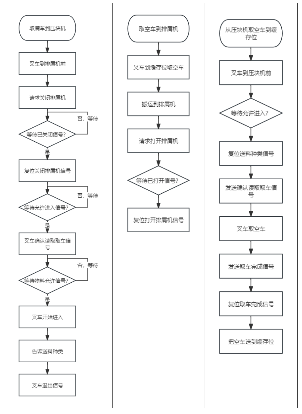
舵轮AMR作业实现三种即停即走业务流程,并需要和CPS信号交互,允许后才可执行动作;
CPS会一次性下发3个无序任务至无人叉车作业,中间件需要将三个任务排序。
一站式解决方案
定制化车体:差速式AMR8台、双舵轮式AMR2台、紧凑型堆垛叉车2台、充电桩4台;
软件系统:RMS中央调度系统、完成对接业务流程所涉及外部系统。
项目亮点
01存取准
基于保密性,现场不允许使用任何相机设备(如二维码相机、栈板识别相机),盲叉盲取,对接精度高达正负10mm;
02调度强
一套调度系统实现三种不同运动控制模型,多种车型,同一场景内综合调度,高效动态交管,确保厂内内部物流安全;
03对接快
数十家软件系统技术协议对接、近10个人机共用自动门对接,且确保系统控制开门后,人为按下降按钮失效;
04交付短
项目前期沟通至完成部署实施上线,仅短短60天。
此次项目完美快速交付,寻迹智行获客户高度好评,随着市场的推进,无人搬运AMR场景的应用越发多元,应用行业也日益宽泛普及;场景应用也朝着大型化、人机混合、多设备协同、按需作业等多元复杂场景发展;作为智能物流基础设备及技术研发者,寻迹智行始终以场景实际需求出发,通过安全可靠的机器人产品及柔性化的解决方案帮助解决痛点问题,助力实现物流自动化、数字化转型升级,为创造一个更加智能、高效、安全和可持续的物流新世界而前行。






加载中,请稍侯......
精彩评论